Unlocking Access to Public Markets: Regulator brings Relaxation to Minimum Public Offer and Shareholding Rules
– Team Corplaw | corplaw@vinodkothari.com
– Team Corplaw | corplaw@vinodkothari.com
Simrat Singh | Finserv@vinodkothari.com
Private credit is, in essence, shadow banking without corresponding discipline. Market reports indicate that Private Credit in India (and globally) is beginning to show signs of stress. Several global private credit fund managers have reportedly frozen withdrawals amid rising investor withdrawals. Given that private credit by its very nature is supposed to be illiquid, even a modest redemption pressure may hamper the ability of the fund manager to honor the withdrawals. Although this type of liquidity risk is limited in Indian private credit funds since they are usually close-ended category II funds in which investors are mandated to stay invested throughout the tenure of the fund. However, other risks such a opacity still loom. An equally important issue is the regulatory asymmetry, with private credit funds being regulated far less stringently than banks, NBFCs and other comparable lending institutions. Private credit funds take money from investors and lend to businesses; so do banks and NBFCs. Both carry systemic risks and can trigger panic on failure. Yet, only one is properly regulated.
In our earlier write-up on private credit funds we tried to list down the differences between regulated entities and these funds, a distinction which highlights the scarcity of controls and oversight in a lending fund that is expected in a lending vehicle. Notable examples include no uniform credit appraisal, no standardised reporting of performance of borrowers, no CRAR-like minimum capital requirement, no interest rate risk model etc. One may argue that the very absence of these requirements is what makes private credit funds tailor their deals according to the needs of the investee company; payment-in-kind, income-aligned repayment schedules are some of the examples. However, the absence of discipline also introduces opacity and potential systemic risks. Regulators globally have flagged these lending vehicles due to their opacity and market-wide risk (eg. RBI pointed out the systemic risk of private credit in its June 2024 Financial Stability Report). However, no action/mitigation measure has been taken as of now. In our view, atleast provisioning and NPA reporting-like safeguards should be there in such vehicles.
Note that these funds are not completely unregulated, SEBI AIF Regulations contain some safeguards such as concentration cap, valuation norms, no leverage at fund level etc. but these are generic safeguards and are not made keeping in mind the risks involved in a lending-based fund vehicle.
The case for regulatory intervention, therefore, is not about imposing bank-like rigidity, but about ensuring appropriate discipline for bank-like activities. Whether such oversight should fall within the domain of the RBI, given its expertise in regulating lending institutions, remains an open question. The more immediate concern is that these entities continue to operate outside a robust prudential framework. Importantly, the relatively small share of private credit funds in overall corporate lending (currently less than 2%) should not serve as a justification for regulatory inaction. Risks do not become relevant only at scale; by the time they do, the cost of inaction is often far greater. It is therefore for regulators to move beyond a form-based approach and adopt a substance-based framework for such lending vehicles.
You may register your interest and the questions that you’d like us to discuss at: https://forms.gle/1iR2xaFKGBU1kRJ3A
Our resource centre on RPTs can be accessed at: https://vinodkothari.com/article-corner-on-related-party-transactions/
Some of our recent resources on the subject:
SEBI approves relaxed norms on RPTs
Moderate Value RPTs : Interplay of disclosure norms and impracticalities
Tejasvi Thakkar and Simrat Singh | Finserv@vinodkothari.com
Pursuant to the RBI’s stated intent in the Statement on Developmental and Regulatory Policies to harmonise the conduct of Regulated Entities in relation to loan recovery, comprehensive draft instructions have been proposed, to be effective from July 1, 2026, consolidating and rationalising the existing scattered provisions. The instructions are applicable to all NBFCs, excluding Mortgage Guarantee Companies, Core Investment Companies, NBFC-Account Aggregators, Standalone Primary Dealers, Non-Operating Financial Housing Companies, and NBFCs not having any customer interface. The key requirements of the proposed framework are summarised below:
REs shall formulate a separate policy on recovery of loan dues, engagement of recovery agents and taking possession of security. The policy shall, inter-alia, cover:
Issue: Whether this can be combined with the policy on Code of Conduct for DSAs/DMAs?
Our view: Since the present requirement specifically deals with recovery conduct, possession and enforcement of security interest, and engagement of recovery agents, the same should ideally be maintained as a separate policy. The DSA/DMA CoC policy deals largely with sourcing-stage conduct such as mis-selling and consequent compensation-related aspects. However, where there are overlapping requirements, NBFCs may structure the same within a broader conduct framework, divided into separate sections. However, it should remain distinct from the outsourcing policy.
Issue: Whether the CoC prescribed earlier under HFC Directions stands subsumed?
Our view: Yes. The earlier HFC provisions largely stand harmonised and subsumed within the present draft framework, except for certain differences which have been captured in the Annexure below.
Recovery agents shall be required to carry recovery notice, identity card and authorisation letter, and shall adhere to the following conduct requirements:
REs shall:
Loan agreements shall contain a legally enforceable possession clause, clearly disclosed at the time of execution. The agreement shall, inter alia, specify:
REs shall put in place a management structure to monitor and control the activities of recovery agents and ensure that such agents refrain from actions that could harm the RE’s integrity and reputation. Accordingly, the RE should ensure:
Most of the proposed requirements are not entirely new in substance for HFCs, as they were already reflected in the Guidelines for Engaging Recovery Agents under paragraph 170 of the RBI HFC Directions, 2025. The proposal now is to delete those HFC-specific guidelines and require HFCs to comply with the proposed Directions.
However, while the underlying principles remain largely consistent, the proposed Directions significantly strengthen and formalise the recovery framework. The approach shifts from principle-based guidance to a more structured, prescriptive, and compliance-oriented regime. The key changes are as follows:
Recovery is as vital to lending as disbursement, if not more. Credit often begins with a courteous engagement by the lender, but too often, the standards of professionalism seen at the time of sanction weaken at the stage of enforcement. The right to recover is unquestionable; harassment is not. The proposed Directions seek to correct this imbalance by requiring lenders to uphold the same standards of fairness, transparency and discipline during recovery as at the time of origination.
See our other resources:
Simrat Singh | Finserv@vinodkothari.com
SEBI has issued a Consultation Paper on 05.02.2026 proposing amendments to the InvIT Regulations related to end-use of borrowings, status of SPVs and investment in under-construction projects. Further, it has also proposed to enhance the investible options for both REITs and InvITs w.r.t liquid mutual funds.
InvITs and REITs have continued on a strong upward growth trajectory. As of November 2025, the aggregate AUM of 27 InvITs stood at approximately ₹7,00,000 Crores after growing at a CAGR of approx 18% per annum since FY 21. The assets spann nine infrastructure sectors including roads, telecom, and power, as well as emerging asset classes such as warehouses and educational infrastructure. Reflecting their expanding scale and leverage capacity, aggregate borrowings of InvITs have crossed ₹2,03,000 Crores1. In contrast, REITs continue to trail InvITs in terms of scale, with the combined AUM of the five listed REITs amounting to approximately ₹2,35,000 Crores during the same period.2 May refer to our article “Roads to Riches: A Snapshot of InvITs in India”.
SEBI has consistently sought to create a more enabling regulatory environment for these vehicles. A notable example is the classification of REIT units as equity for mutual funds (as discussed below), which sought to enhance institutional participation and liquidity. Complementing these regulatory efforts, the Union Budget 2026 introduced several targeted measures to deepen infrastructure financing, including the proposed Partial Credit Enhancement (PCE) framework and the creation of a dedicated infrastructure fund (see our write-up on the Budget 2026 here). Lastly, RBI in its Statement on Developmental and Regulatory Policies also allowed Banks to lend to REITs, putting them on same footing as InvITs (see our write-up on RBI’s Statement here). Taken together, these developments indicate that the growth trajectory of InvITs and REITs is expected to remain firmly positive.
Read more →– Team Corplaw | corplaw@vinodkothari.com
NFRA moved the needle, and it is to be seen if the ocean starts boiling.! A 7th Jan 2026 circular from NFRA, addressed to listed entities and their auditors, seemed like an attention-drawer to standards of auditing which are already there, and yet, the auditing fraternity is holding meetings with boards and senior management of listed entities, to comply with what was always a compliance requirement. Does the 7th Jan circular bring up any new boxes to be ticked, any new procedures to be laid or responsibilities to be reiterated? As we detail out in this article, there may be need for action on several fronts on the part of listed entities – identification of nodal persons, listing developments that need to be communicated, constituting team for responding to the findings of the auditors in course of their audit other than those that sit in the audit report, formation of sub-groups of TCWG, etc.
Read more →– Vinod Kothari and Payal Agarwal | corplaw@vinodkothari.com
Finance Bill, 2026 brings tax relief to investors for share buybacks, by partially restoring the position that existed before the Finance Bill 2024 amendment. The 2024 Finance Bill changed the taxability of buybacks to impose tax on buyback consideration, taxing the entire “receipt” as “dividend”, implying tax at applicable regular tax rates rather than as capital gains.[See our article on the 2024 amendments here.]
The 2026 Bill proposes omission of Section 2(40) (f), [dealing with deemed dividend] and amendments to Section 69, [specifically dealing with tax on buybacks]. The net result of this:
Applicability of the amendments: The amended provisions apply for buybacks done on or after 1st April, 2026. The existing provisions were introduced effective 1st Oct., 2024 and therefore, they would have had a life of only 15 months.
Buyback is not merely a means of distribution of profits to the shareholders. There may be various reasons or motivations for which buyback may be done by a company, for example:
For detailed guidance on the procedure and compliances involved, refer to our FAQs on buyback here.

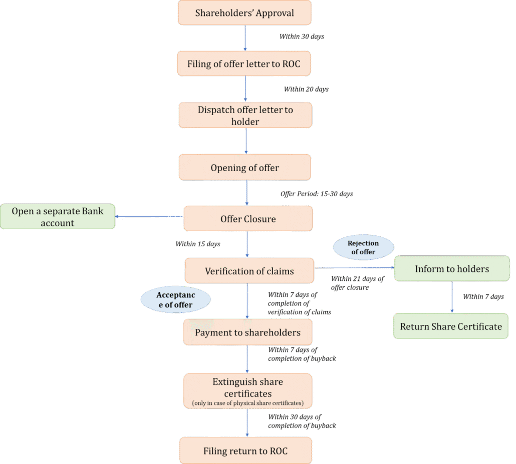
Figure 1: Buyback process and timelines under Companies Act
For buyback of capital beyond the statutory limits, the provisions of capital reduction u/s 66 apply. With the buyback consideration being taxed as deemed dividends, capital reduction through NCLT route was also being seen as an alternate route for scaling down capital in a relatively tax-efficient manner. There are rulings favouring capital reduction as an alternative to buyback, for instance, the ruling of NCLAT in the matter of Brillio Technologies Pvt. Ltd v. ROC, subsequently also referred to by NCLT Mumbai in the matter of Reliance Retail Ltd. Some of these rulings even permitted selective reduction of capital. See our article on reduction of capital here.
One of the primary deterrents in capital reduction u/s 66 of the Companies Act is the approval requirements – of the shareholders, creditors and even the NCLT.
The scope of dividend distribution is quite narrower as compared to share buybacks. The primary difference between the two is in the source of payment. Dividend distribution can be made only out of surplus; where free reserves are proposed to be utilised for dividend payment, additional conditions are applicable. In no case, can such declaration be made out of securities premium, or proceeds of fresh issuance – which are permissible sources for buyback. Buyback, on the other hand, requires mere liquidity, availability of profits is not mandatory. Therefore, dividends are merely a way to upstream the earned profits; buyback can even be the way to scale down, for example, by releasing the share premium, or using one class of shares to buy back the other.
Once dividend is approved by shareholders with requisite majority, there is no provision for a shareholder to waive off his right to the dividend [see our article on the same here], and unclaimed dividend, if any, are kept in a separate account to be transferred to IEPF. In case of buyback, while the same is also offered to all shareholders, the buyback consideration is paid only to such shareholders who tender their shares for buyback; the question of waiver of rights or unclaimed amounts does not arise.
| Particulars | Finance Bill, 2024 | Finance Bill, 2026 |
| Applicability for buybacks done | w.e.f. 1st October, 2024 | w.e.f. 1st April, 2026 |
| Taxable as | Deemed dividend. The holding cost of the bought back shares allowed as short term capital loss | Capital gains |
| Tax incidence on | Recipient shareholder | Recipient shareholder |
| Amount taxable | Entire buyback consideration | Gains on buyback, that is, Buyback consideration minus, cost of acquisition |
| Rate of tax | Applicable income tax slab rate | LTCG – 12.5%, subject to exemption upto Rs. 1.25 lacs STCG: 20% In case of promoters: 22%/ 30% (depending on whether domestic company/ otherwise) |
| Differential treatment for promoter shareholders | No | Yes, additional tax rates apply |
Under the erstwhile regime, the entire buyback consideration was taxable as deemed dividend, with the cost of acquisition claimable as capital loss. In such a case, the higher the cost of acquisition on such shares, higher would have been disincentive in the form of taxing the cost component as dividends. The benefits of capital loss depend on the existence of capital gains, and hence, the effective tax rates on buyback could not be ascertained.
In the amended tax regime, buyback consideration, minus, cost of acquisition, is taxed at flat rates of capital gains – 12.5%/ 20%, depending on whether the capital gains are long-term or short-term in nature.
The disincentives were two-fold:
Resultant market reaction: a sharp decrease in buyback offers during FY 24-25 as compared to previous financial years. As per the publicly available data in case of listed companies, the total buyback size for 2024-25 was ₹7,897 Crores when compared to 2023-24 with a buyback offer size of Rs. 49,836 crores, indicating a decrease of 84.2 per cent.

The number of buyback offers sharply declined, with only 17 instances of buyback offer by listed entities between 1st October 2024 till date (3rd February, 2026) as compared to about 36-40 instances in each of FY 22-23 and FY 23-24.
Pursuant to the Finance Bill, 2026, the buyback taxation appears to be rationalised in the following manner:
With this, while the tax incentive remains in the hands of the recipient shareholders, the tax treatment is rationalised in the form of value that is to be taxed and the manner in which tax is levied. However, the provision differentiates between a promoter and non-promoter shareholder.
In case of listed company
| Promoter | Promoter group |
| Person having control over the affairs of the company, or Named as promoter in annual return, prospectus etc. | Includes immediate relatives of promoters Entities in which >20% is held by promoters Entities that hold >20% in promoters etc. Persons identified as such under “shareholding of the promoter group” in relevant exchange filings |
The scope of “promoter group” thus, is much broader than “promoter”.
In case of an unlisted company
Question may arise on what does “indirect” shareholding mean? Does it include shareholding through relatives, or through other entities as well? The word “indirect” is not the same as “together with” or “persons acting in concert”. Indirect shareholding should usually mean shares held through controlled entities.
The amendments bring higher tax rates for promoters, in view of the distinct position and influence of promoters in corporate decision-making including in relation to buyback transactions. Promoters may want to influence buyback decisions for various reasons, for example:
In view of the promoter’s ability to influence buyback decisions to meet own objectives, additional tax is levied on buyback consideration received by the promoters, thus addressing any tax-arbitrage that could have been created through buybacks.
See our Quick Bytes on Budget, 2026 at here
Our other resources on buyback at here
Access the Youtube video at https://youtu.be/BvxD1reIJoc
– Pammy Jaiswal and Saket Kejriwal | corplaw@vinodkothari.com
In recent times, the use of partly-paid shares has seen some traction[1] where several listed companies[2] came up with issuance of partly-paid shares[3]. While the law provides for the issuance of partly-paid securities, it is important to understand how this instrument has not been used merely as a capital-structuring tool, but arguably, as a regulatory workaround. An analogy may be drawn to a situation where a customer is allowed to purchase a valuable by paying a token money today and pay the full consideration after a period of say 1-2 years at the same price which prevailed at the time of payment of token money. Specifically, promoters and investors appear to be utilizing partly-paid shares as a substitute for share warrants, by paying a minuscule part of the value of shares as a part of application money and the balance payment is allowed to be made at any time in the future, sometimes after an unreasonably long time.
In this article, we argue that the issue of such partly-paid shares is as good as issuing share warrants, However, circumventing the challenges associated with warrants.
Ashare warrant is a security issued by a company that grants its holder the right/option to subscribe to equity shares of the company (i.e. Future Equity) at a predetermined price, within a predetermined period, upon the upfront payment of a token amount referred to as the option premium.
Legal Context
A share warrant, being marketable in nature, provides a right in securities, therefore, it is treated as a security under Section 2(h) of the Securities Contracts (Regulation) Act, 1956. Some of the relevant legal provisions would include:
Key Features
Pricing
The value of option premium is generally determined by Black Scholes Model, Binomial Options Pricing Model or Monte Carlo Simulation Method. The most appropriate method for calculation of option premium, in the context of companies using warrants as a regulatory workaround, is the Simulation Method.
One of the key features of share warrants is that the longer the life of the option, there is a higher probability of its price being high. In accordance with the above models, issuing share warrants for an extended period can raise the option premium to a point where it becomes undesirable. Therefore, it is recommended that the life of a warrant should be just and reasonable, and that it should not be used as a substitute for long‑term convertible instruments such as OCDs, CCDs, CCPS, or other similar securities.
While both partly‑paid shares and warrants involve an upfront payment towards a future right in equity shares, they differ significantly on the following points:
| Basis of Difference | Partly-Paid Shares | Share Warrants |
| Right and Obligation | Holder is obligated to pay the remaining call money when demanded by the company. Failure to pay will lead to forfeiture of the subscription and call money received by the company. | Holder has a right, but not an obligation, to subscribe to equity shares at a future date. |
| Nature of Investment | These are equity shares issued with part of the value paid upfront, making the holder a shareholder of the company. | These are options issued for a premium, entitling the holder to subscribe for equity shares in the future. |
| Valuation | Shares are subscribed at fair value computed as on the date of making the first subscription/ call money | Shares are subscribed at current fair value on a future date along with payment of option premium |
| Shareholder Rights | Partly-paid equity shareholders enjoy rights proportionate to their paid-up amount. | No rights until conversion. |
Partly-paid shares in its usual nature when used for capital needs in tranches serves the permitted purpose for this concept was introduced, however, this benefit becomes a governance concern when it is used as an alternative to share warrants and as evident from the table above, the two differ in various aspects. The primary reason for this mirroring lies in valuation. In the case of share warrants issued with a longer tenor, the cost of the warrant, representing the right to subscribe to future equity, tends to be higher when calculated using fair value methods, making this option impractical. As an alternative, many companies have opted to issue partly-paid shares, allowing an investor to pay only a minimal upfront amount (similar to the option premium in the case of a warrant) as part of the application money and reserving the right with the investor to infuse the remaining funds for a longer period like 5-10 years which would not be possible in case of warrants as the premium will increase drastically, if calculated as per fair value methods.
It is imperative to note that in case of share warrants, the price paid upfront is the option premium which is basically the price paid to get the equity at the current value at the future date as against in case of partly-paid shares, where the investor becomes a shareholder on the first payment date by even paying a nominal part amount reflecting the fair value (consisting of part face value and proportionate premium) as on the date of making such first payment. The catch lies in the fact that there is no legal prescription on the maximum time within which a company needs to make the final call on such partly-paid shares (except in case of IPOs) which in case of warrants runs up to 18 months for listed securities as well as size of the calls which in the case of listed companies requires at least 25% of the consideration amount calculated as per the formula for exercise price[4] with reference date being the record date shall be received at the time of option premium.
One may argue that, given the fundamental difference between the two instruments is that one comes with a right (warrants) and the other with the security (partly-paid shares), they can not be used as substitutes as in case of partly-paid shares the right to call money lies with the Board and the investor is obligated to pay on demand, failing which shares may be forfeited, resulting in the loss of upfront amount paid.
On the other hand, a share warrant gives a right to the investor to decide when, or even if, to make the payment. If the investor chooses not to exercise the option, the upfront money paid is still forfeited, with the key difference being that the loss occurs at the investor’s discretion.
The above argument is valid theoretically. However, in practice, this mirroring is frequently used by start‑ups, which are generally incorporated as private companies. In such cases, although the ‘right to call money’ rests with the Board of Directors, the Board itself typically comprises the promoters i.e. the very investors who subscribe to these mirrored partly-paid shares or in the case of external investors/subscribers, their appointed representatives form an integral part of the Board. As a result, the obligation on the subscriber to pay the balance can, in reality, be viewed more as a right, given that it is exercised by a Board largely aligned with the interests of the investors themselves.
Additionally, partly-paid shares provide several benefits to the investor, like proprietary rights, chances to book profits in case of transfer, etc.We have discussed the same below:
Partly-paid shares are not merely rights in equity shares but allotment of the shares itself. Once an investor pays the subscription money/ first call, the shares are allotted to the investor who becomes a shareholder immediately and gets ownership rights from day one. Having said that, while the benefits arising out of such ownership is proportional to the amount paid up on the shares, it still dilutes the stake of the other investors who hold fully paid up shares.
The investor’s economic risk is lower compared to a fully paid-up shareholder since only part of the share price has been paid, the investor’s capital at risk is limited to the amount actually contributed, while the ownership position in the company already stands created.
If an investor who has paid only a nominal amount intends to sell such shares for reasons like liquidity or apprehension of the investee not doing well for some reason, he stands a chance to make profits on the part payment where the fair value of such shares have appreciated at the time of such transfer. A purchaser can acquire ownership interest by paying only the fair value of the amount paid-up, while the remaining payment is effectively locked in at the historical fair value. This allows the investor to benefit from future upside without proportionately funding the company at the prevailing fair value for the unpaid portion, which remains priced at the value as on the date of issuance.
Imagine a situation where Mr. A invests in the partly-paid up equity shares of XYZ Ltd. The fair value of the equity shares is say INR 150 (face value INR 10) where Mr. A invests only INR 30 as paid up amount. Thereafter he decides to sell these partly-paid shares to another investor after 2 years by which time the balance amount is still uncalled. The transfer of these partly-paid shares would be done at a fair value where lets assume the value of the shares have appreciated and as a consideration, Mr. A receives INR 80 as the sale consideration and also passes on the legacy of holding partly-paid shares to the buyer.
However, this issue does not arise in listed companies, where market mechanisms ensure fair price discovery.
Situation where a partly-paid share shall not be considered as a share warrant
In our view, partly‑paid shares should be supported by a concrete plan or blueprint specifying when the call money is expected to be raised along with its purpose. This includes:
Even if an exact date cannot be determined, it is advisable to link the call to milestones/events ,such as regulatory approvals, project launches, or specific capital needs, rather than leaving it open-ended. This approach distinguishes a legitimate capital-raising intent from doppelganger design of warrants.
Situation where a partly-paid share shall be considered as a share warrant
A partly-paid share may raise regulatory concerns when above conditions do not exist. This includes situations where the initial application amount is nominal, resulting in minuscule capital infusion. Additionally, if the call structure is vague and lacks a defined timeline or commercial justification, it creates ambiguity around the company’s intention to actually raise the remaining capital. The concern is further amplified when the Board of Directors, which holds the discretion to make the call on these partly-paid shares, is influenced or controlled by the very investors who subscribed to these shares. In such scenarios, the obligation to pay the balance amount may become just theoretical.
The intention behind partly-paid shares is to raise capital while allowing the issuer to secure future source of funding, However, when a minuscule amount is paid at the time of subscription of partly-paid shares and the remaining calls are deferred for a long period without any definite /concrete plan, this raises concern as sighted above and from a valuation perspective may not be seen as a partly-paid shares.
[4] Regulation 67 of SEBI ICDR, 2018
Read more:
Share warrants under cloud – are companies not allowed to issue share warrants?
Simrat Singh, Senior Executive | finserv@vinodkothari.com
An AIF raises capital by issuance of units, which are privately placed. Most AIFs follow a commitment–drawdown model, under which investors agree upfront to commit a specified amount of capital (‘committed capital’). The AIF manager then calls this committed capital, either in full or in tranches, as investment opportunities arise (‘drawdown’). This model helps the AIF to minimise the negative carry that would result from raising investments which are yet to be invested.
This fund-raising process is shaped not only by SEBI’s AIF framework but also by the oversight of the respective sectoral regulators of the relevant investors. AIFs are meant strictly for sophisticated investors, and as such, various categories of AIF investors, such as insurance companies, pension funds, banks and NBFCs, etc. are subject to their respective regulations. When they invest in an AIF, they must comply with SEBI’s rules as well as the investment norms prescribed by their own regulators, each seeking to regulate how the capital of the investor is deployed. In fact, SEBI regulations are agnostic as to who the investor is, hence, most of the SEBI regulations relate to the AIF or the manager, with limited provisions dealing with investors. For example, whether and to what extent an insurance company or a pension fund can invest in an AIF is driven by the guidelines issued by the sectoral regulators such as IRDAI or PFRDA.
In this article, we try to bring together, in one place, the key regulatory norms imposed by various regulators; while these are primarily meant for the investor, however, it will be useful for the AIF managers to keep in mind these restraints while expecting or inviting investments from different categories of investors.
An AIF may raise funds from individual investors, whether resident, non-resident (NRI), or foreign, through private placement, subject to the following conditions (Refer Reg. 10(a) of AIF Regulations r/w Chapter 4 of AIF Master Circular).
Additionally, neither the investor nor its beneficial owner1:
If a foreign investor ceases to meet these conditions after admission, the AIF manager must stop making further drawdowns from that investor until compliance is restored.
A maximum of two persons may invest jointly. Any other combination of joint investors must individually meet the minimum investment threshold. (Refer Reg. 10(c) of AIF Regulations r/w Chapter 4 of AIF Master Circular)
Compliance of conditions laid down in (iii) are to be certified by the concurrent auditor of the insurer and filed along with quarterly periodical returns. Notably, insurance companies are prohibited from investing in Cat III AIFs
Exposure to any single AIF cannot exceed the lower of 10% of the AIF’s corpus or 20% of the insurer’s total AIF exposure. For Infrastructure Funds, the 10% limit is enhanced to 20%.
Banks and other REs may invest in Category I and Category II AIFs, subject to layered limits:
Banks must ensure that AIF investments do not circumvent banking regulations by creating prohibited indirect exposures. Banks are not permitted to invest in Category III AIFs, except for the minimum sponsor contribution where a bank subsidiary sponsors such a fund. For a more detailed discussion on Banks’ investment in AIFs, refer to our resource here.
An NBFC shall not individually contribute more than 10 percent of the corpus of an AIF Scheme. [See Para 8 of RBI ( NBFC – Undertaking of Financial Services) Directions, 2025]. The system-level investment limit of 20% for all REs shall also apply. Notably, unlike banks, NBFCs can invest in Cat III AIFs.
Pursuant to a 15 March 2021 notification, non-government Provident Funds, Superannuation Funds, and Gratuity Funds may invest up to 5% of their investible surplus in Specified Cat I AIFs and Specified Cat II AIFs, classified as “Asset Backed, Trust Structured and Miscellaneous Investments”.
Key conditions include:
For Government Sector Schemes such as UPS/NPS/NPA Lite/Atal Pension Yojna and Corporate CG schemes, the conditions are the same as above for non-government pension funds.
Mutual funds are governed by the SEBI (Mutual Funds) Regulations, 1996. The Seventh Schedule to these regulations sets out the permissible investment universe. Units of AIFs are not included, and accordingly, mutual funds cannot invest in AIF units.
See our other resources on AIFs:
